
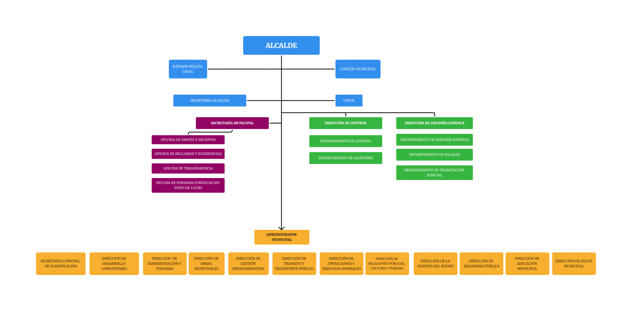
Alcalde
Sr. Rodrigo Martínez Roca
Asume sus funciones a partir del 6 de diciembre de 2024
● Las municipalidades, como lo señala el Artículo 1 de la Ley 18.695, son corporaciones autónomas de derecho público, con personalidad jurídica y patrimonio propio, cuya finalidad es satisfacer las necesidades de la comunidad local y asegurar su participación en el progreso económico, social y cultural de las respectivas comunas.
● Estarán constituidas por el Alcalde, como máxima autoridad y por el Concejo
● Sus funciones y atribuciones están descritas en el Párrafo 2° de la Ley 18.695 de la Ley Orgánica Constitucional de Municipalidades.

